|
全国百姓放心示范医院新增创建医院启动仪式
暨创建标准和动态管理第三周期2010年度培训
2010年7月1日,“全国百姓放心示范医院新增创建医院启动仪式暨创建标准和动态管理第三周期2010年度培训”在哈尔滨隆重举办。来自全国600多所争创“全国百姓放心示范医院”的医院领导参加了此次培训。我院院长龙健安一行参加了此次培训。
从2010年开始,全国607所百姓放心示范医院进入动态管理第三周期。此次培训的主题、定位、内容框架是:
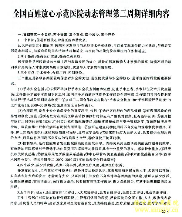
一、主题:深化医疗质量内涵,贯彻“患者安全目标”,促进百姓放心示范医院和谐发展。
二、定位:通过一个目标、两个提高、三个重点、四个减少、五个评价的落实和全员培训,让百姓放心示范医院真正成为人民健康家园,全心全意为人民服务。
注:一个目标:促进百姓放心示范医院和谐发展;两个提高:提高医疗质量,提高全员素质;三个重点:手术安全,合理用药,控制感染;四个减少:减少并发症,减少不良事件,减少医疗风险,减少医疗投诉;五个评价:政府(卫生主管部门)评价,人大、政协评价,患者、百姓评价,医院员工评价,社会舆论评价。
三、时间:2010年1月—2010年12月
四、主要内容:
1、贯彻落实一个目标、两个提高、三个重点、四个减少和五个评价;
2、建立百姓放心示范医院大讲堂;
3、开通百姓放心示范医院监督交流平台;
4、对百姓放心示范医院医务人员免费开放“临床误诊病例数据库”;
5、继续完善和充分发挥示范医院“患者安全目标联络员”和“新闻发言人”制度及作用;
五、增加创建名额:根据《全国百姓放心示范医院活动管理办法》,决定在动态管理第三周期两个年度中,增加百所左右全国百姓放心示范医院的创建名额,拟分别每年度增加50所左右创建名额。
六、建立激励机制:根据《全国百姓放心示范医院活动管理办法》,在动态管理第三周期,将建立示范医院内部激励机制,鼓励全部示范医院争优创先,拟定2010年开展评价“全国百姓放心百佳示范医院”试点,总结经验后,2011年开始实施,逐步实行分级管理。
七、有关动态管理第三周期考核评价标准、分级评价办法和示范医院大讲堂网络培训考核办法等,由全国百姓放心示范医院管理评价专家委员会另行制定,并在2010年度百姓放心示范医院片区培训会上公布。




培训主会场

会场一角

会场一角

全国百姓放心医院活动简介(一)

全国百姓放心医院活动简介(二)


















|